威尼斯人娱乐场-威尼斯人娱乐网代理注_百家乐社区_sz新全讯网网站112(中国)·官方网站

關于本學期第十三至十七周學生學業指導中心教師咨詢安排的通知

時間:2025-05-16 12:14    來源:教師教學發展中心     閱讀:

為推進課程教學范式深徹轉變,促進同學們學習理念、習慣、方式與時俱進,豐富大家在校學習體驗,提供學業規劃、學科內容、學業流程等方面的咨詢答疑,現將本學期第十三至十七周(5月19日—6月20日)教師咨詢安排通知如下:

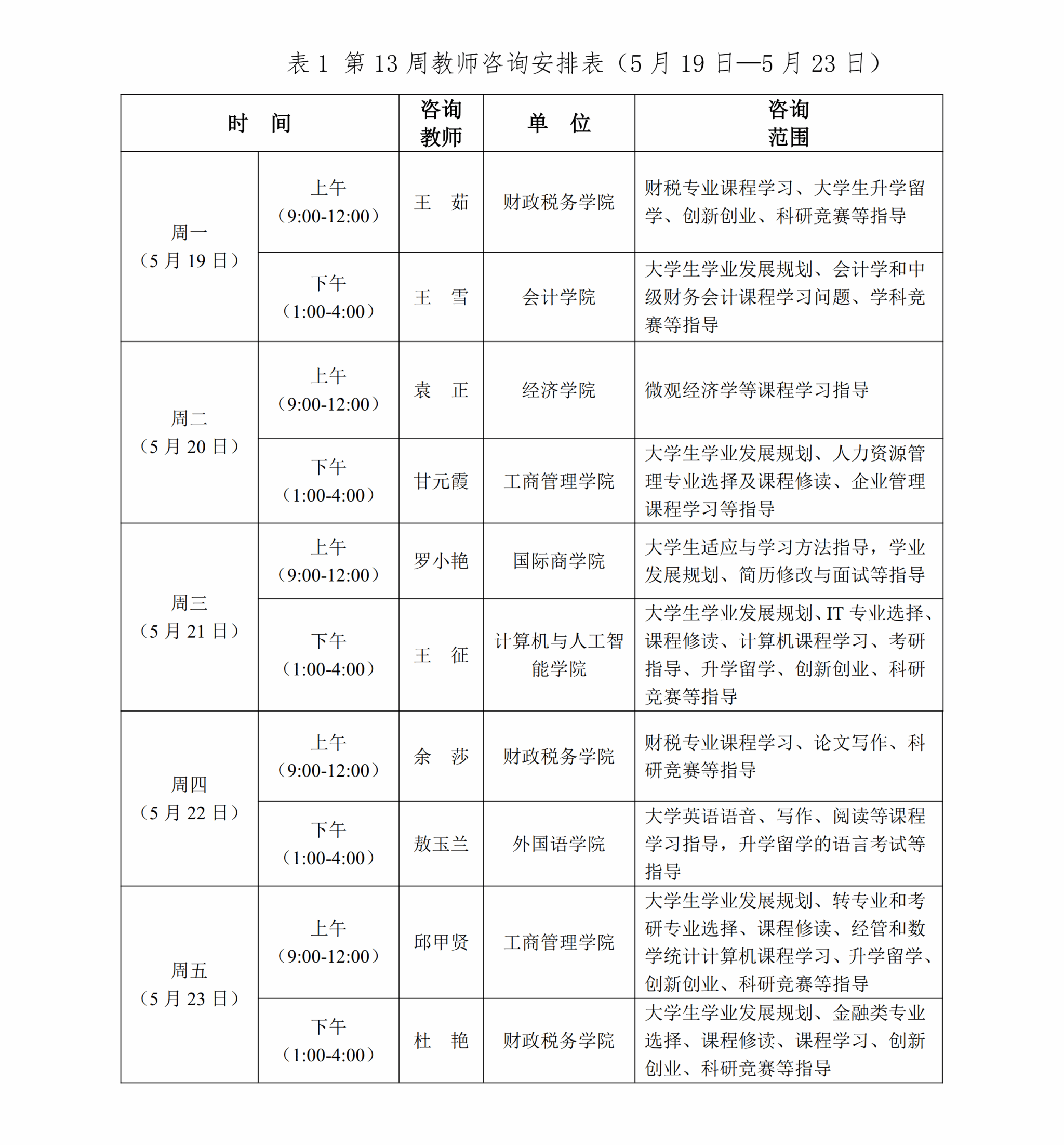
一、 教師咨詢安排表

二、咨詢要求

1.咨詢教師要嚴格遵守教育教學管理制度,嚴格遵守工作紀律,認真負責地提供咨詢,不得擅離職守,不得遲到早退。

2.咨詢學生根據自己的實際情況預約具體指導教師,按時參加咨詢。如臨時有事,請提前2小時聯系取消預約。咨詢完成后,在學業指導中心認真填寫《咨詢登記表》。

三、預約時間與方式

1.預約時間:學校工作日上午9:00-12:00和下午13:00-17:00。

2.預約方式:

現場預約:學生學業指導中心

電話預約:87092849

網上預約:加入學業指導QQ群進行預約(2024級:648628676,2023級:757672710,2022級:812537515,2021級:601615035)

四、學業發展相關資源

更多學業發展相關資源,請查看“學生學業指導中心”網站(地址:https://studentlearning.swufe.edu.cn/)和“西財學生學業指導中心”微信公眾號。

教師教學發展中心

2025年5月16日

西南財經大學  版權所有 webmaster@swufe.edu.cn     蜀ICP備 05006386-1號      川公網安備51010502010087號
云鼎百家乐官网注册| 赌百家乐官网的体会| 同花顺百家乐娱乐城| 百家乐路单下注| 太阳城娱乐| 德州百家乐官网21点桌| 皇冠现金网址| 百家乐官网专打方法| 德州扑克规则| 澳门百家乐官网的玩法技巧和规则| 顶级赌场是真的吗| 百家乐的胜算法| 通辽市| 网上百家乐官网试玩网址| 博彩选名门国际| 百家乐网址皇冠现金网| 环球百家乐官网现金网| 百家乐真人娱乐注册| 百家乐官网游戏解密| 总玩百家乐有赢的吗| 金三角百家乐官网的玩法技巧和规则 | 摩纳哥百家乐官网的玩法技巧和规则| 大发888游戏平台c17| 百家乐无敌直缆| 百家乐官网分析仪博彩正网| 娱乐城百家乐送白菜| 百家乐官网赌博分析网| 久胜线上娱乐| 新东泰百家乐的玩法技巧和规则 | 大发888娱乐城菲律宾| 百家乐哪条路好| 玩百家乐官网优博娱乐城| 大发888线上娱乐21点| 澳门百家乐现场真人版| 星际百家乐官网娱乐城| 优博百家乐现金网| 利都百家乐官网国际赌场娱乐网规则| 龙井市| 全讯网a3322.com| 百家乐赌场彩| 百家乐视频世界|